Disseny
Semàntica
Contingut
- Subtitulació
- Llenguatge clar
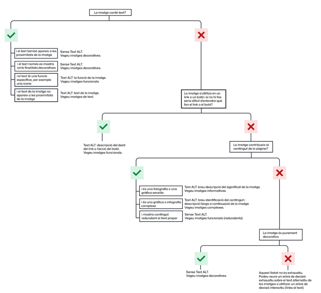
Totes les imatges contribuïdes al portal web de la UAB han de tenir un text alternatiu que les descrigui de forma precisa.
El text alternatiu d’una imatge ha de descriure de forma concisa el significat de la imatge en el context on s’insereix. Aquest text és l’alternativa a la imatge quan aquesta no es pot visualitzar. Això es dona en el cas dels usuaris que utilitzen un lector de pantalla i també quan la connexió a internet és lenta i no es poden carregar les imatges.
Per això, evitem utilizar el nom del fitxer o altres codis propis per descriure la imatge.
Tot seguit us oferim una guia per crear textos alternatius apropiats segons la finalitat de la imatge.

- La imatge conté text?
- Si:
- … i el text també apareix a les proximitats de la imatge. No s’ha d’afegir text alternatiu, i, en el cas del portal web, aquesta imatge no té cabuda. Vegeu imatges decoratives.
- … i el text només es mostra amb finalitats decoratives. No s’ha d’afegir text alternatiu, i, en el cas del portal web, aquesta imatge no té cabuda. Vegeu imatges decoratives.
- ... i el text té una funció específica, per exemple una icona. El text alternatiu ha d’explicar la funció de la imatge. Vegeu imatges funcionals.
- … i el text de la imatge no apareix a les proximitats de la imatge. Utilitzeu el text de la imatge com a text alternatiu. Vegeu imatges de text.
- No: continua.
- Si:
- La imatge s’utilitza en un link o un botó i si no hi fos seria difícil d’entendre què fan el link o el botó?
- Si: Utilitza el text alternatiu per descriure el destí del link o l’acció del botó. vegeu imatges funcionals.
- No: Continua.
- La imatge contribueix al contingut de la pàgina?
- Si:
- … i és una fotografia o una gràfica senzilla. Utilitza el text alternatiu per donar una breu descripció del siginificat de la imatge. Vegeu imatges informatives.
- … i és una gràfica o infografia complexa. Inclou la informació de la imatge a algun lloc de la pàgina proper. Vegeu imatges complexes.
- … i mostra contingut redundant al text proper. No s’ha d’afegir text alternatiu, i, en el cas del portal web, aquesta imatge no té cabuda.
- No: continua.
- Si:
- La imatge és purament decorativa:
- Si: No s’ha d’afegir text alternatiu, i, en el cas del portal web, aquesta imatge no té cabuda. Vegeu imatges decoratives.
- No: Aquest llistat no és exhaustiu. Podeu veure un arbre de decisió exhaustiu sobre el text alternatiu de les imatges o utilitzar un arbre de decisió interactiu al bloc de l’Olga Carreras.
En el cas de fer una còpia de l’asset imatge, reviseu el text alternatiu que té associat i si continua essent descriptiu de la nova imatge en el context on la inseriu.